学习周易有些基础知识必须要知道。
下面把周易中常用的基础知识归纳成如下列表:
1、太极阴阳图
“太极”是易学的基本概念,最初见于《周易.系辞上》:“易有太极,是生两仪,两仪生四象,四象生八卦”。
它是阐明宇宙从无极而太极,以至万物化生的过程。即为天地未开、混沌未分阴阳之前的状态。
2、河图
河图源于天上星宿,蕴含了深奥的宇宙星象密码,被誉为“宇宙魔方”。
它本是星图,其用为地理,故在天为象,在地成形。在天为象乃三垣二十八宿,在地成形则青龙、白虎、朱雀、玄武、明堂。

3、落书
洛书,是一种关于天地空间变化脉络图案,是远古文明的产物。
它是以黑点与白点为基本要素,以一定方式构成若干不同组合,并整体上排列成矩阵的图式。

4、先天八卦
先天八卦,又称伏羲先天八卦,是中国古代哲学思想中的一种理论,认为宇宙万物都可以用八种不同的属性来描述,即乾、坤、震、巽、坎、离、艮、兑。

5、后天八卦
后天八卦也称文王八卦。它按照顺时针方向,依次为巽卦、东南;离卦、正南;坤卦、西南;兑卦、正西;乾卦、西北;坎卦、正北;艮卦、东北。
后天八卦是根据《周易.说卦传》中总结出来的规律,用来表示事物之间相互依存、相互制约之间的关系。
先天八卦为体,后天八卦为用。

6、八卦卦象记忆
八卦所对应的卦象是基础,需要准确记忆。

7、八卦简要
这是八卦基本属性,所有事物的衍生都是在这个基础上的。

8、五行生克
八卦干支五行生克是以日常生活的五种物质金、木、水、火、土元素的生克关系,作为八卦衍生的基础。

、五行配人体
根据天人合一的理论,五行与人体五胀六腑是有对应关系的。
(1)

(2)

10、五行与中国地域
我国古代是以西安为中心,进而确定中国地域五行的。

11、地支配生肖
子鼠,丑牛,寅虎,卯兔,辰龙,巳蛇,午马,未羊,申猴,酉鸡,戌狗,亥猪。

12、地支关系
地支共计十二个,分别为:子,丑,寅,卯,辰,巳,午,未,申,酉,戌,亥。
十二地支有合,冲,克,(亥)等关系。
(1)

(2)

13、地支时间对应表
古代的一个时辰,相当于现在的两个小时。

14、干支人体对应表
医易同源,中医人体对应理论与这个有关。

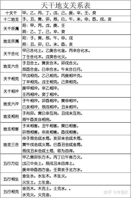
15、干支关系总表
天干地支关系是所有预测学的基础。

16、五行旺衰分析表
五行旺衰可以确定能量的大小。
(1)

(2)

(3)

17、十二长生诀
十二长生是五行的十二种(云)势,即以十天干周行十二支来表示命运的旺衰之势。
常用来比喻天下万事万物产生、发展、衰败消亡的整个过程。
十二长生包括长生、沐浴、冠带、临官、帝旺、衰、病、死、(木)、绝、胎和养这十个方面。

18、六十四卦简表

19、六十四卦天地方圆图

